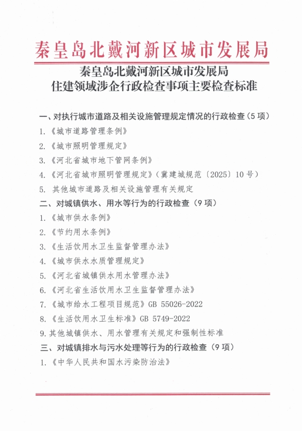
北戴河新区城市发展局住建领域涉企行政检查事项主要检查标准
日期:2025-11-21 09:39:35 来源:
通知公告
12-26
12-15
11-19
11-03
09-25
09-18




